首页
学院概况
学院简介
学院领导
组织机构
宣传视频
交流合作
联系我们
下载专区
English web
党建思政
组织建设
党员之家
学生思政
教育教学
本科生教育教学
本科生招生
研究生教育教学
下载专区
研究生招生
本科教育教学评估
师资队伍
本科教学队伍
导师队伍
生物学
生物与医药
电子科学与技术
社会医学与卫生事...
科学研究
科研进展
学术报告
新闻中心
OD(中国)官方
OD网页版
实验室工作
规章制度
安全教育
附属医院
OD网页版人民医院
OD网页版附属第二...
OD网页版口腔医院
新闻中心
OD(中国)官方
OD网页版
OD网页版
当前位置:
首页
新闻中心
OD网页版
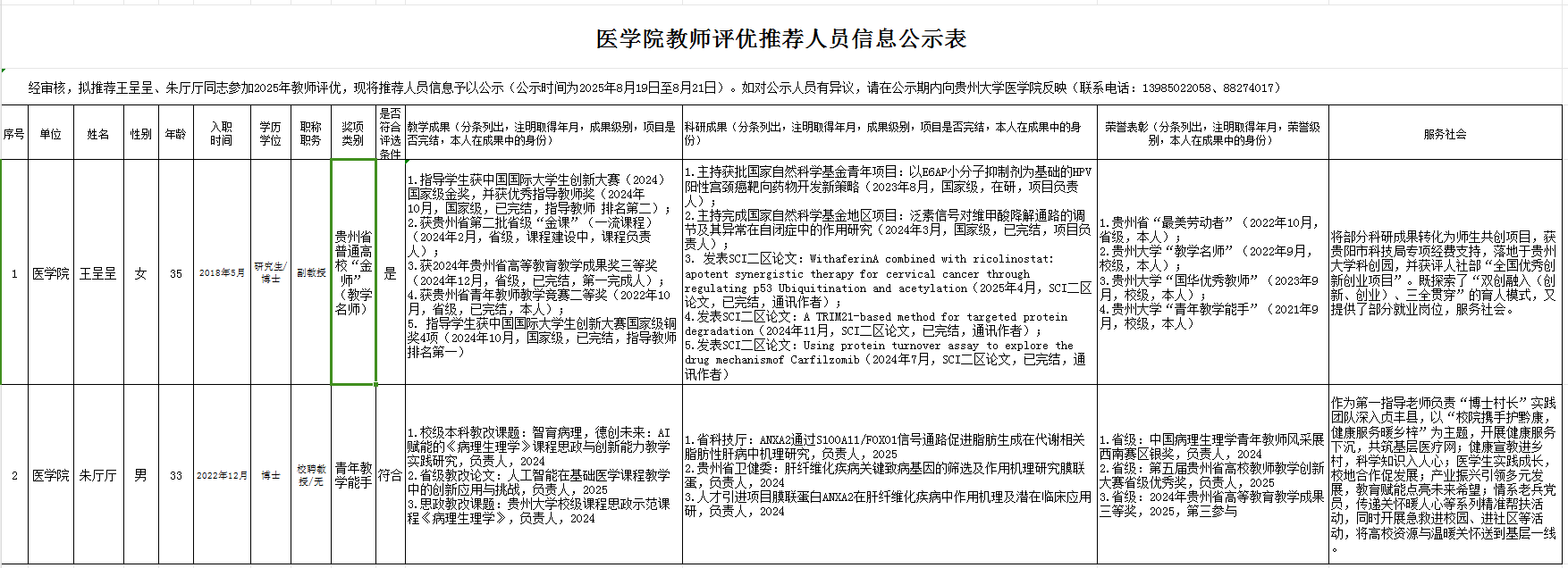
医学院教师评优推荐人员信息公示表
发布时间:2025-08-19
地址:OD网页版南校区同辉楼 邮编:550025 电话:0851-88274017
黔ICP备05000607号 Copyright www.stapfphotography.com 2024 OD网页版版权所有
技术支持:网络与信息化管理中心
OD网页版-OD(中国)
|
开元-(中国)官方网站登录界面
|
OD网页版-OD(中国)官方
|
开元网页版登录入口-开元(中国)
|
乐鱼在线-乐鱼在线(中国)
|
开云手机站登入- 开云online(中国)
|
开云手机站登入-开云online(中国)
|
开元-(中国)官方网站登录界面
|